******bwin·必赢(中国区)官方网站-officialswebsi
学校主页 | 联系我们 | 加入收藏
当前位置: bwin·必赢(中国区)官方网站-officialswebsi -> 科学研究 -> 科研成果

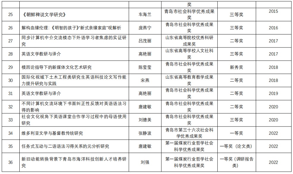
bwin·必赢(中国区)官方网站-officialswebsi近年来省市级(及以上)科研获奖情况

发布时间:2025-03-28 点击:

bwin·必赢(中国区)官方网站-officialswebsi
bwin·必赢(中国区)官方网站-officialswebsibwin·必赢(中国区)官方网站-officialswebsibwin·必赢(中国区)官方网站-officialswebsi

bwin·必赢(中国区)官方网站-officialswebsi




科研成果
bwin·必赢(中国区)官方网站-officialswebsi创新团队 25-03-31
 
bwin·必赢(中国区)官方网站-officialswebsi近年来省部级(及以上)课题承担情况 25-03-28
 
bwin·必赢(中国区)官方网站-officialswebsi近年来省市级(及以上)科研获奖情况 25-03-28
 
bwin·必赢(中国区)官方网站-officialswebsi科研概况 25-03-28
 
More