为响应国家培养具有国际竞争力的新工科、新文科的创新人才,促进我校本科生和研究生的科研能力,提高他们用英语从事科研创新和学术交流的能力,帮助未来的科研工作者有效地向国际同行介绍自己的学术思想和科研成果,提高他们的国际传播能力,助力我校的国家化人才培养,推进我校大学英语教学改革以及学术英语教学与研究的发展,拟举办第六届大学生学术英语研讨会,暨“学术英语演讲大赛”。
举办时间:2023年4月11日-2023年5月13日(初赛视频提交截止日期为5月10日,决赛日期为5月13日)
举办方式:视频参赛与落地赛结合(初赛为视频参赛,决赛为落地赛)
承办单位:山东科技大学bwin·必赢(中国区)官方网站-officialswebsi
参会对象:全校本科生、研究生
参与形式:个人或不超过五人的团队,团队成员可以跨专业、跨年级和跨学校。
一、演讲的具体内容
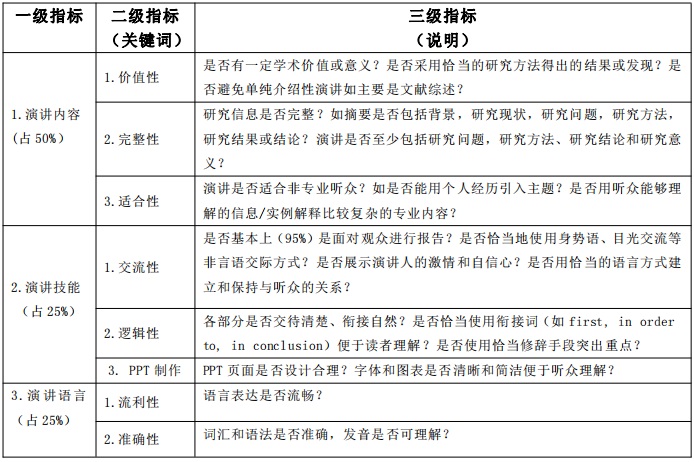
参赛选手需用易于理解的英语、在5分钟时间内向没有专业背景的听众(这是判断演讲成功有否的一个重要标准)介绍一项自己的研究(附表:演讲评分标准 )。演讲要求录制成5分钟视频(误差不超过1分钟)。
附表:演讲评分标准

二、作品形式
需要提交三种形式:5分钟的视频、演讲PPT和200词左右的英文论文摘要(通知后附视频以及摘要范例)。
三、视频要求
1.上传的视频为5分钟(误差不超过1分钟)。
2.视频为MP4格式,大小在100M以内。视频要求清晰,无回音或其他杂音、噪音等。
3.视频应在静止的位置上进行连续录制,无剪辑,无中断。视频画面可进行缩放。
4.选手需在视频中95%以上时间面对观众,与观众交流,而不是背对观众解释PPT。
5.演讲可使用PPT,但页数不能超过7张(第一张和最后一张分别为作品标题和参考文献),PPT中可适当插入动态效果图。
6.演讲中可演示模型,但不包括诗歌朗诵、说唱乐、歌曲等语言形式。
四、注意事项
参赛选手需遵守学术规范,不得出现以下学术不端行为:抄袭、剽窃、侵吞他人学术成果、伪造或者篡改数据和文献,抄袭他人论文等文献,捏造事实和在未参加研究的团队成果上署名。对可疑论文要求查重相似度检查。如发现选手有上述行为,将取消选手的参赛资格,并且通报选手所在学院进行严肃处理。
五、报名方式
所有要参加大赛的同学请于5月10日前,通过学术英语教学研究会的大赛入口(http://sentbase.com/cn5mrp/)报名并上传视频。进入链接后,请选择山东科技大学赛区。要求所有参赛选手均在初赛平台报名,并确保信息准确无误,后续证书制作以此表名信息为准。填写时注意:姓名:汉语+拼音,学校名:汉语+英语。团队成员:汉语+拼音(填写规则参考报名界面的提示)
六、联系方式: 请扫描加入“学术英语演讲大赛”QQ群

山东科技大bwin·必赢(中国区)官方网站-officialswebsi
2023年4月11日