******bwin·必赢(中国区)官方网站-officialswebsi
学校主页 | 联系我们 | 加入收藏
当前位置: bwin·必赢(中国区)官方网站-officialswebsi -> 学院通知 -> 正文

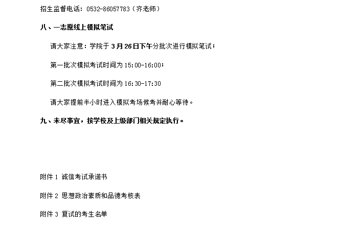
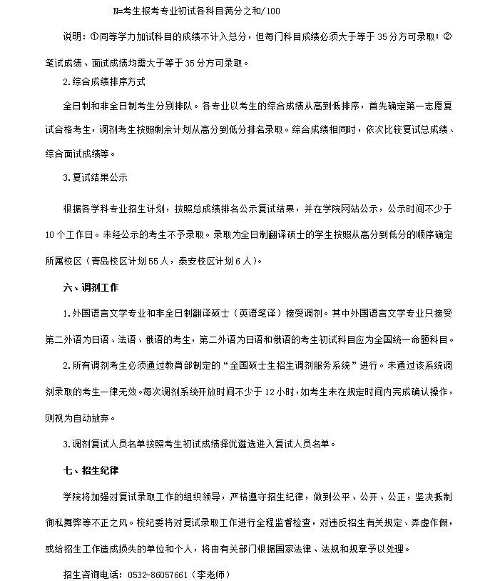
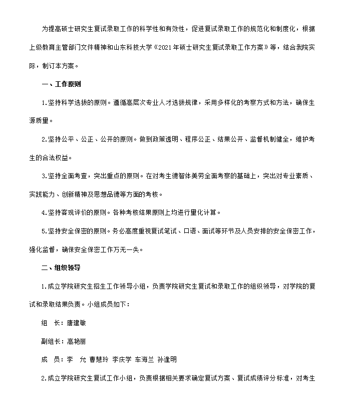
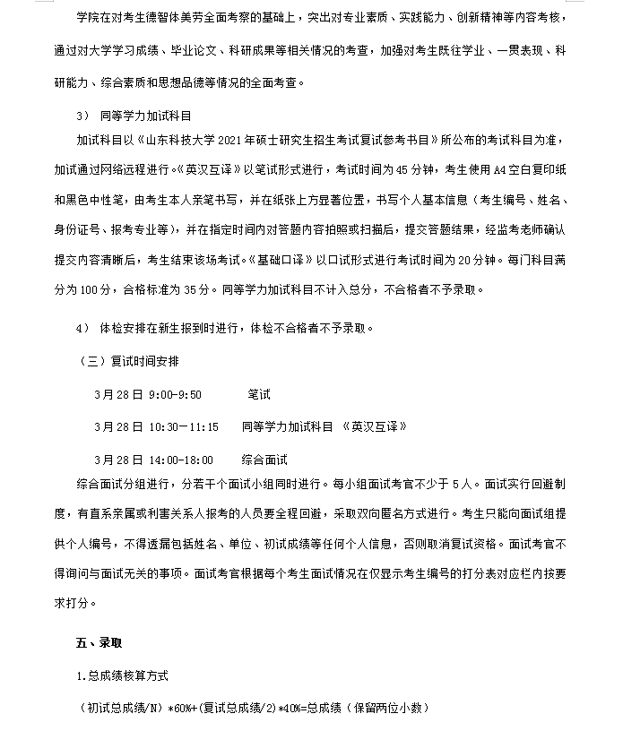
bwin·必赢(中国区)官方网站-officialswebsi2021年硕士研究生复试录取工作方案

发布时间:2021-03-25 点击

附件3 复试考生名单


学院通知
2025年全国大学生英语竞赛考生须知 25-04-07
 
关于2025年上半年团员发展对象的公示 25-04-07
 
bwin·必赢(中国区)官方网站-officialswebsi2025年硕士研究生接收调剂的通知 25-04-03
 
山东科技大学bwin·必赢(中国区)官方网站-officialswebsi硕士研究生调剂公告 25-03-29
 
关于组织山东科技大学2025年“高教社杯”大学生“用外语讲好中国故事”... 25-03-25
 
关于举办第五届“外教社·词达人杯”全国大学生英语词汇能力大赛暨山东科... 25-03-20
 
山东科技大学bwin·必赢(中国区)官方网站-officialswebsi2025年硕士研究生复试录取工作方案 25-03-17
 
关于组织参加中国日报社“21世纪杯”全国英语演讲比赛的通知 25-03-17
 
bwin·必赢(中国区)官方网站-officialswebsi2024年外国语言文学学位授权点建设年度报告 25-03-16
 
bwin·必赢(中国区)官方网站-officialswebsi2024年翻译学位授权点建设年度报告 25-03-16
 
“英语角”第13期 25-03-10
 
关于组织2025年全国大学生英语竞赛(NECCS)的通知 25-02-24
 
More